Работа с данными

Доступно полное или инкрементальное резервное копирование. При выборе инкрементального типа резервного копирования необходимо наличие полной резервной копии, в случае её отсутствия будет выполнено полное резервное копирование. Создание полной резервной копии более длительное, чем создание инкрементальной резервной копии.

При восстановлении инкрементальной резервной копии происходит распаковка архивов в несколько итераций, начиная с полной резервной копии. Поэтому при восстановлении компонентов холодного[1] хранилища почтовой системы в холодном хранилище должно быть достаточно свободного места для распаковки каждой из резервных копий в цепочке.

При восстановлении базы данных на узле, где установлен модуль RuPost, должно быть достаточно свободного места для распаковки восстанавливаемой базы данных. При восстановлении без развертывания в каталоге, указанном пользователем, должно быть достаточно свободного места для распаковки каждой из резервных копий в цепочке. Так, например, если ресурс на момент создания инкрементальной резервной копии имеет размер 5 ТБ, то в каталоге для распаковки должно быть не менее 5 ТБ+10% свободной памяти.

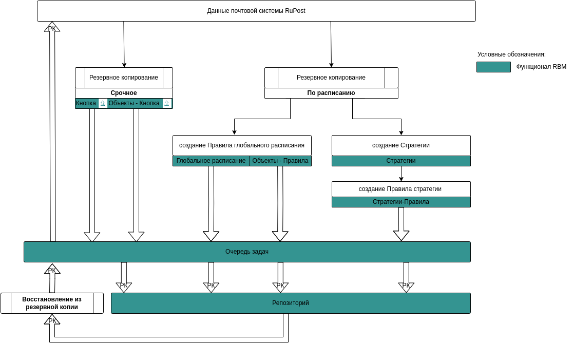
Схема процесса резервного копирования и восстановления данных почтовой системы RuPost приведена на рисунке.

100000010000045C0000029C9FE195BA482882D8
Рисунок 1. Структурная схема резервного копирования и восстановления данных из резервной копии

1. Резервное хранилище почтовой системы RuPost, которое используется как источник данных для резервного копирования компонентов почтовой системы.